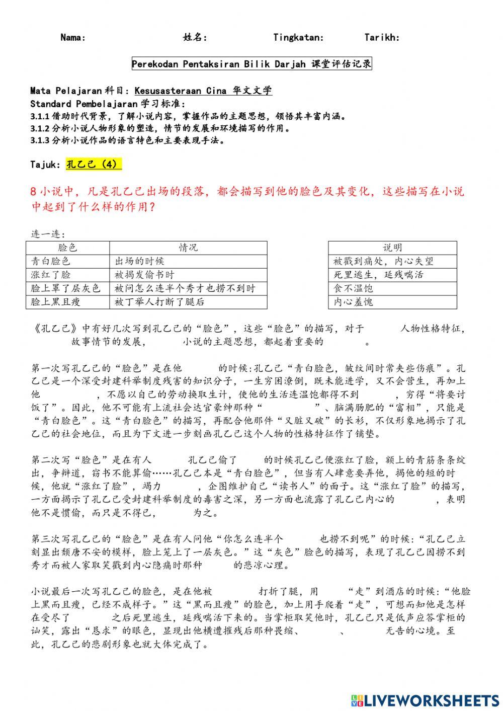
Created by MissNg 华文文学 问答(4) Age 16-17 level: 中四/中五 Chinese Author's Instructions 名家小说选-孔乙己(五之一) My Google Classroom Courses × 0 classes selected (0 students total) Quick Access Select all classes (0 classes) All Classes Loading courses... Cancel Share Share to selected Course __COURSE_NAME__ __STUDENT_NAME__ (__STUDENT_EMAIL__) 孔乙己(4) Download Worksheet Validation Check my answers Emails my answers to my teacher Full name Group/level School subject Teacher's email or key code Close Submit Validating worksheet... (12) Your answers have been sent to your teacher. Good luck! OK We encountered an error submitting your answers. Please try again. OK Advertisement | Go Ad Free Created by MissNg 华文文学 问答(4) Age 16-17 level: 中四/中五 Chinese Author's Instructions 名家小说选-孔乙己(五之一)