-
Física y Química
-
La materia
-
Age 14-16
-
level: 3 ESO
-
Spanish
Author's Instructions
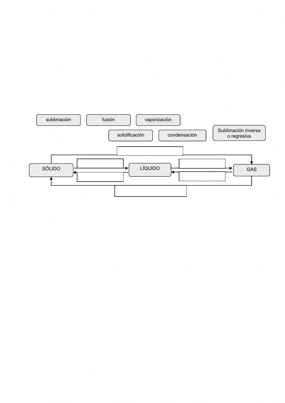
Distintos cambios de estados
-
Física y Química
-
La materia
-
Age 14-16
-
level: 3 ESO
-
Spanish
Author's Instructions
Distintos cambios de estados
📚 New Feature: Share worksheets & get automatic grading via Google Classroom 🎓
