-
English as a Second Language (ESL)
-
Your favourite book
-
Age 14-15
-
level: 9
-
English
Author's Instructions
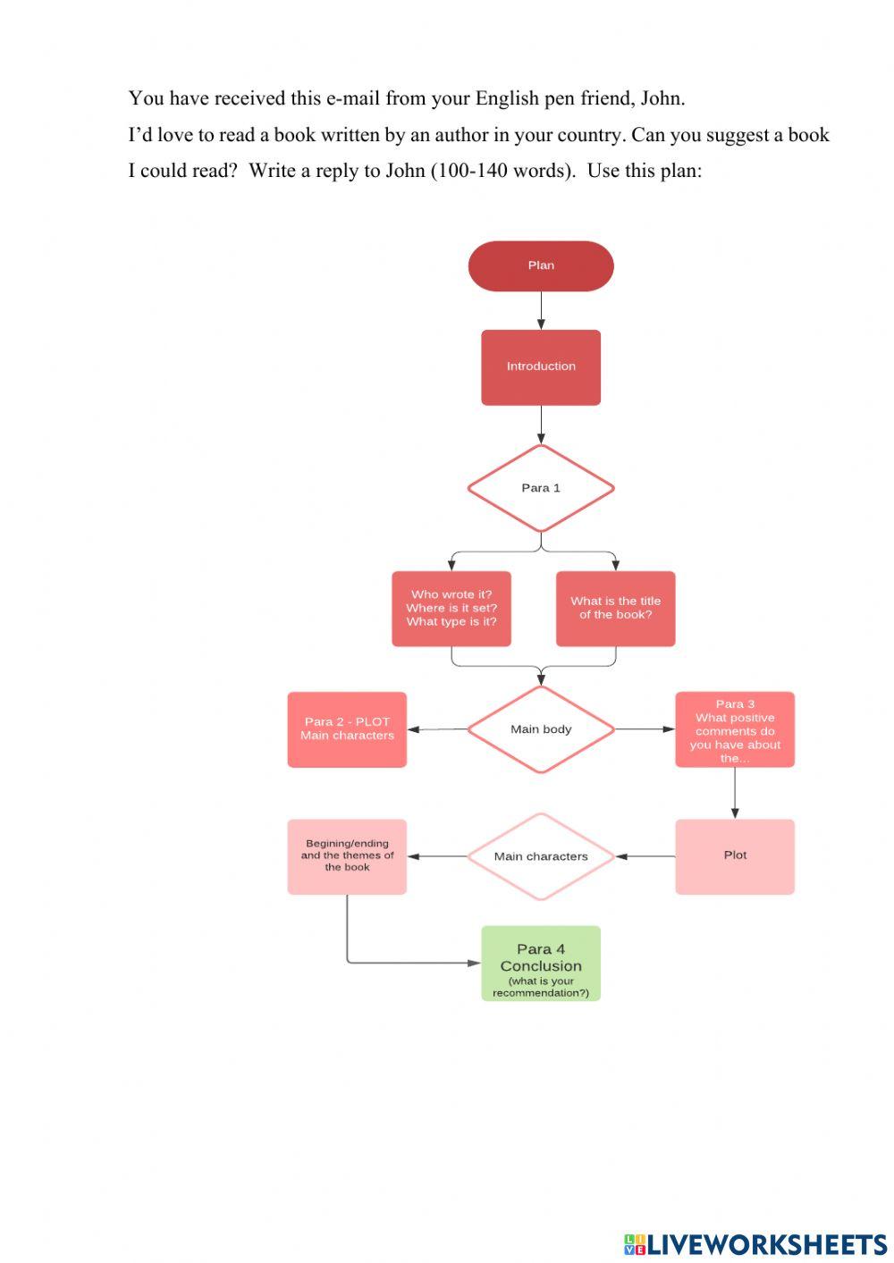
Writing a short e-mail to a pen friend
-
English as a Second Language (ESL)
-
Your favourite book
-
Age 14-15
-
level: 9
-
English
Author's Instructions
Writing a short e-mail to a pen friend
📚 New Feature: Share worksheets & get automatic grading via Google Classroom 🎓
