อยากได้แบบฝึกหัดฟรีนับพัน (ไม่มีสิ่งรบกวนเลย)? Here’s how
geografija
ได้รับความนิยมมากที่สุด
Newest
Oldest
A-Z
Z-A
Žemė geografijos vadovėlis
Klimatas, augalija
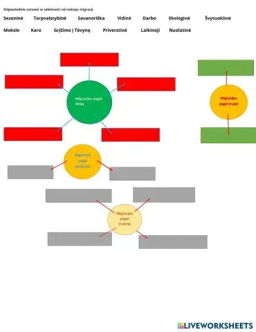
Migracje
atrinkti teisingus atsakymus
gyvūnai savanoje
įrašyti žodžius
Turizmas Lietuvoje
Baltijos jūra ir vidaus vandenys
paskutinio apledėjimo etapai
priskirti herbus savivaldybėms
Ar eksploatuojama, ar perspektyvioji
teisingų atsakymų parinkimas
parašyk atmosferos sluoksnius
Dirvožemio erozija, gerinimas, augalija
parinkite objektams tinkamus pavadinimus
Atpažinti LT naudingąsias iškasenas
Sav darbas
Smėlio-molio palyginimas
geografinės zonos