Created by

khatijah
-
sains
-
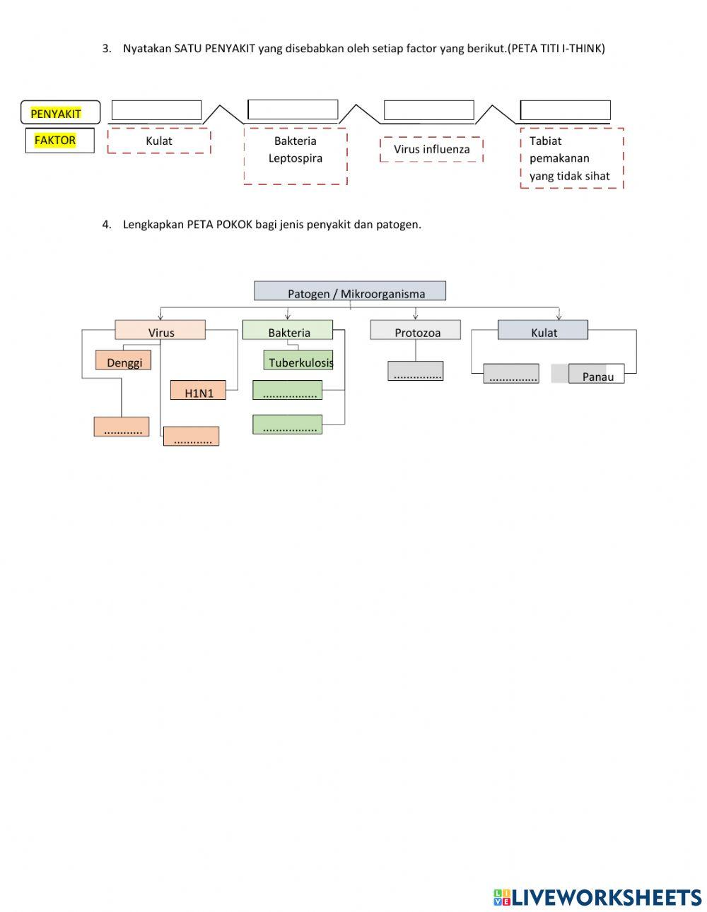
Penyakit berjangkit & tidak berjangkit
-
Age 13-15
-
level: form2
-
Malay
คำแนะนำของผู้เขียน
penyakit berjangkit & tidak berjangkit.
Created by

khatijah
-
sains
-
Penyakit berjangkit & tidak berjangkit
-
Age 13-15
-
level: form2
-
Malay
คำแนะนำของผู้เขียน
penyakit berjangkit & tidak berjangkit.
อยากได้แบบฝึกหัดฟรีนับพัน (ไม่มีสิ่งรบกวนเลย)?