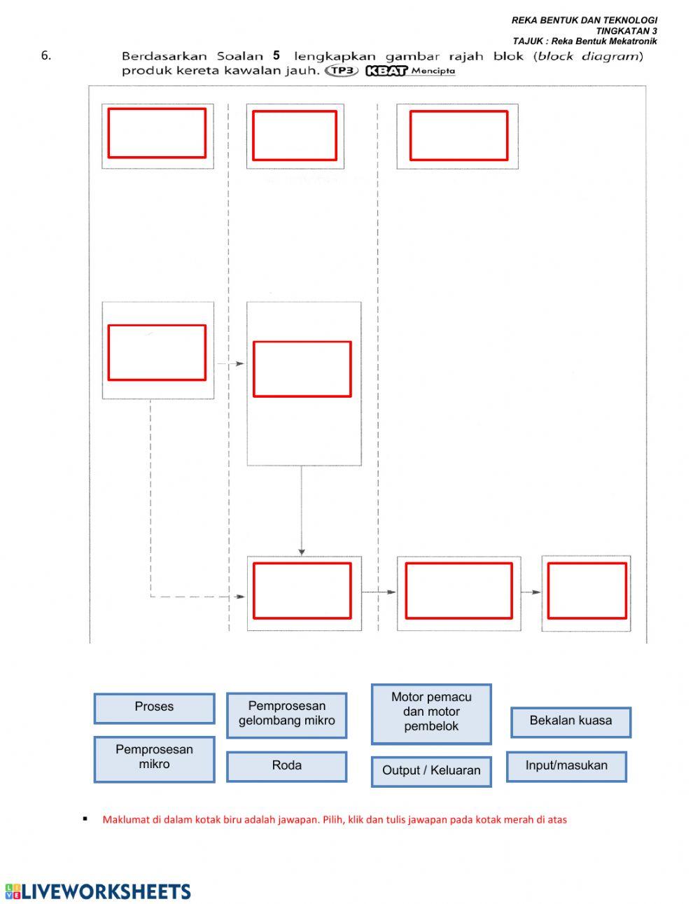
Created byasad Reka Bentuk dan Teknologi (RBT) Reka Bentuk Mekatronik Age 15 level: Tingkatan 3 Malay คำแนะนำของผู้เขียน seoalan rbt My Google Classroom Courses × 0 classes selected (0 students total) Quick Access Select all classes (0 classes) All Classes Loading courses... ยกเลิก Share Share to selected Course __COURSE_NAME__ __STUDENT_NAME__ (__STUDENT_EMAIL__) Reka bentuk dan teknologi ดาวน์โหลด Worksheet Validation Check my answers Emails my answers to my teacher ชื่อเต็ม Group/level School subject Teacher's email or key code Close ส่งข้อมูล Validating worksheet... (12) Your answers have been sent to your teacher. Good luck! OK We encountered an error submitting your answers. Please try again. OK โฆษณา | ใช้งานแบบไม่มีโฆษณา Created byasad Reka Bentuk dan Teknologi (RBT) Reka Bentuk Mekatronik Age 15 level: Tingkatan 3 Malay คำแนะนำของผู้เขียน seoalan rbt