-
Lengua y Literatura
-
Oraciones
-
Age 15+
-
level: EBSE
-
Spanish
คำแนะนำของผู้เขียน
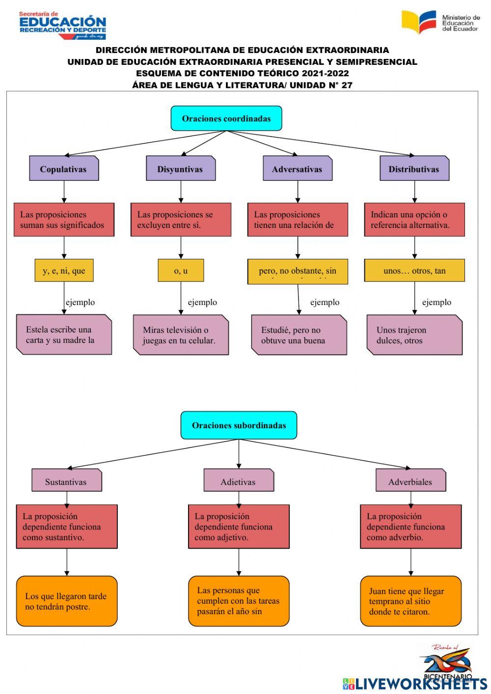
Es aquella que esta formada por dos o más ideas,
cada una de ellas con su propio verbo.
-
Lengua y Literatura
-
Oraciones
-
Age 15+
-
level: EBSE
-
Spanish
คำแนะนำของผู้เขียน
Es aquella que esta formada por dos o más ideas,
cada una de ellas con su propio verbo.
อยากได้แบบฝึกหัดฟรีนับพัน (ไม่มีสิ่งรบกวนเลย)?
