📚 New Feature: Share worksheets & get automatic grading via Google Classroom 🎓 Learn how
Most Popular
Newest
Oldest
A-Z
Z-A
Informática
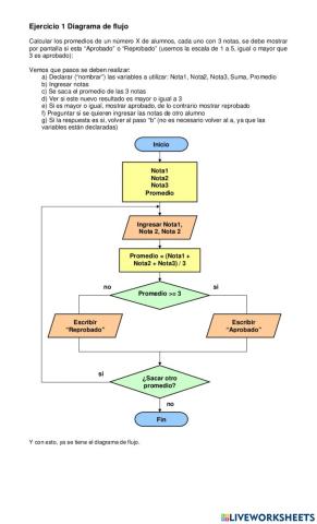
EL ALUMNO PRACTICARA LA ELABORACION DE UN DIAGRAMA DE FLUJO
Tiene que relacionar el simbolo con su combre
ejercicio con diagrama de flujo