📚 New Feature: Share worksheets & get automatic grading via Google Classroom 🎓 Learn how
CLIL Geography
Most Popular
Newest
Oldest
A-Z
Z-A
The Visigothic kingdom: creation, main features, main monarchs and end.
it is to practise listening and speaking.
This is a matching activity - climate zones to the particular climategraph.
pair work, forming questions
Students should match the key words to the corresponding definition.
glossary with the main parts of a mountain landscape
complete the gaps and the check with the link below
Students should complete the texts with the missing words
FIND THE NAME CORRESPONDING TO EACH UNIT OF THE RELIEF MARKED ON THE MAP AND DROP ITS NUMBER IN THE TABLE.
Practive vocabulary related to landforms
Classification task for the differences between tourism and ecotourism
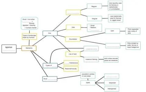
CONCEPT MAP ABOUT AGRARIAN LANDSCAPES
How Climate Models can help us build resilience on Climate Change
Identificar los lugares
Locate rivers and identify the corresponding watershed.
Worksheet to pre-teach vocabulary from Lisa Kristine TEDTalk video https://youtu.be/WwB6bPgPol4
Matching the names of the cities with its population
Hilly region
Students complete a text about the different types of origin of the hills
This worksheet explains division of activities within industry