📚 New Feature: Share worksheets & get automatic grading via Google Classroom 🎓 Learn how
CDI
Most Popular
Newest
Oldest
A-Z
Z-A
DEfine if the following component is input or output to the arduino board
Matching the labels of the arduino parts
Business plan - creation
to recap the chapter and check knowledge of students
Connect the name of the parts in the right position
DEfining the meaning of circuit
Revise the main three modelling tools
Match the energy sources below to the matching images. Renewable sources are in green while non - renewable sources are in red
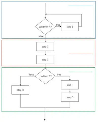
Types of control structures
Define the parts of the ANN
Cloud Architecture
/skkghgjjjjjjjjjjjjjjdfhigd
computer kjhfkjdghjdkdj ddgdgdf
Types of research questions
Introduction to Electronic Components
Matching Game