📚 New Feature: Share worksheets & get automatic grading via Google Classroom 🎓 Learn how
Metabolismo
Most Popular
Newest
Oldest
A-Z
Z-A
Biología
Enzimas, catabolismo, glucólisis
anabolismo, metabolismo
conceptos de metabolismo
Metabolismo, tipos de metabolismo
Introducción al metabolismo/catabolismo
metabolismo celular
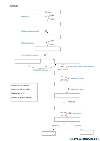
Glucólisis