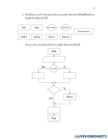
ใบกิจกรรมที่ 2.4 เรื่อง การเขียนอัลกอริทึมด้วยผังงาน(flowchart) ใบกิจกรรมที่ 2.4 เรื่อง การเขียนอัลกอริทึมด้วยผังงาน(flowchart)
อัลกอริทึมผังงาน (Flowchart) โครงสร้างแบบวนซ้ำ เรื่อง ข้ามถนนหน้าโรงเรียน อัลกอริทึมผังงาน (Flowchart) โครงสร้างแบบวนซ้ำ เรื่อง ข้ามถนนหน้าโรงเรียน