Created by

TIFFANY_TEOH
- Chinese Language (CL)
- 词语填空
- Age 9
-
level: 3
- Chinese
Author's Instructions
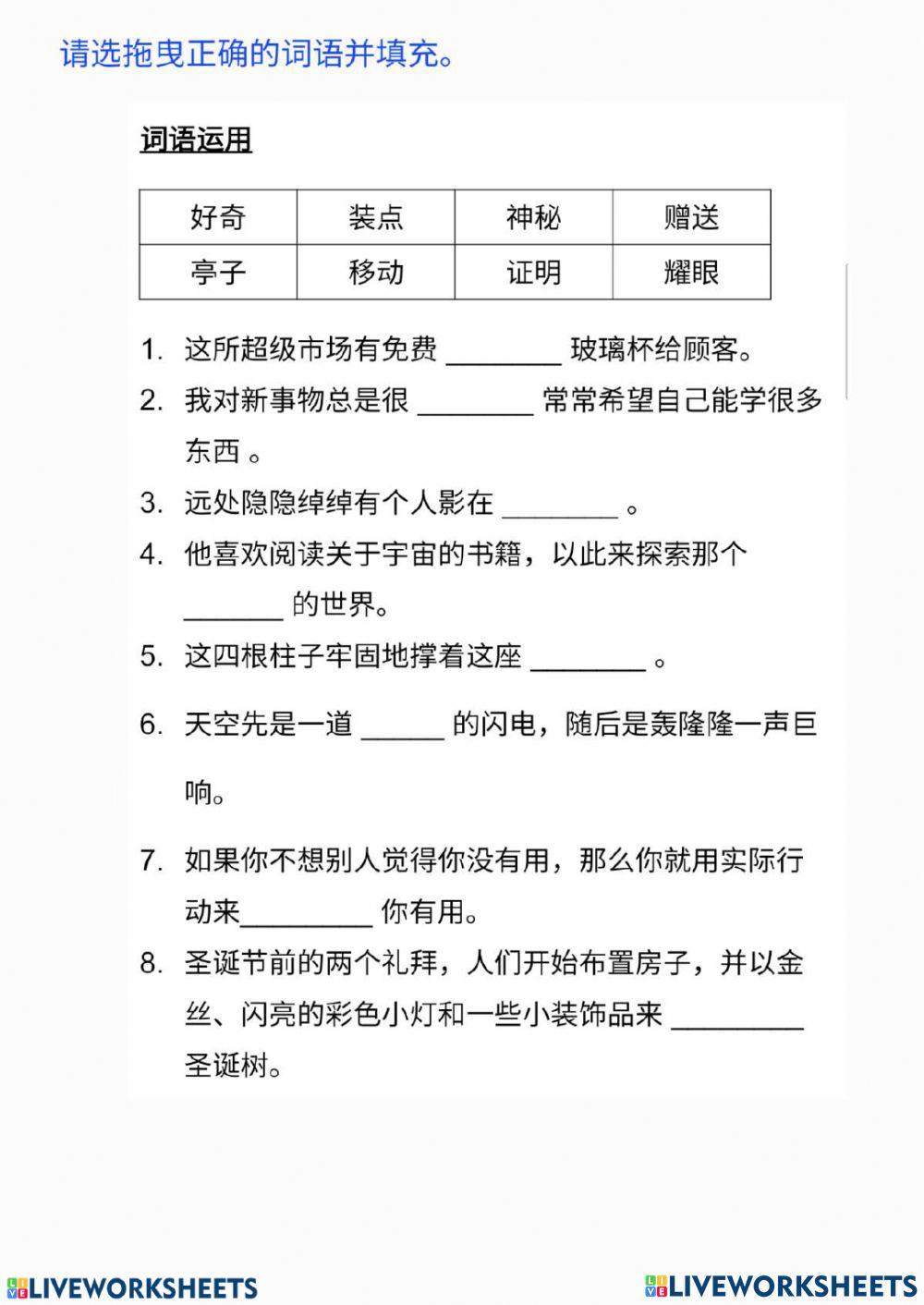
阅读课文《上天送来的小彩虹》,理解词语意思,然后应用词语填空。
Created by

TIFFANY_TEOH
Author's Instructions
阅读课文《上天送来的小彩虹》,理解词语意思,然后应用词语填空。
Created by

level: 3
阅读课文《上天送来的小彩虹》,理解词语意思,然后应用词语填空。
Created by

阅读课文《上天送来的小彩虹》,理解词语意思,然后应用词语填空。