-
Science
-
ปฏิกิริยาเคมี
-
Age 12-18
-
level: 6
-
Thai
Author's Instructions
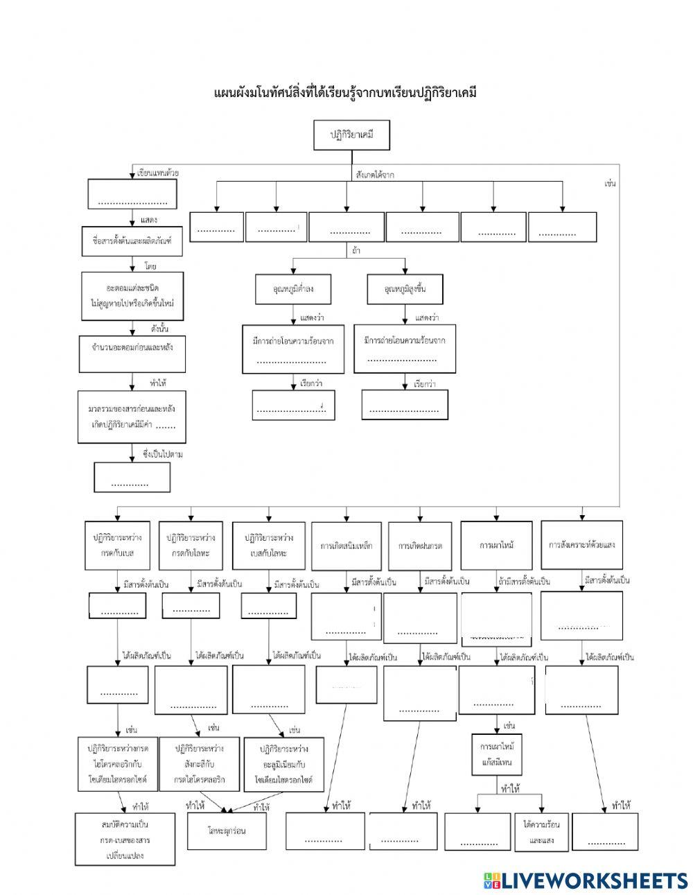
ใบงานสรุปเรื่องปฏิกิริยาเคมีสำหรับนักเรียนชั้นม.3
-
Science
-
ปฏิกิริยาเคมี
-
Age 12-18
-
level: 6
-
Thai
Author's Instructions
ใบงานสรุปเรื่องปฏิกิริยาเคมีสำหรับนักเรียนชั้นม.3
📚 New Feature: Share worksheets & get automatic grading via Google Classroom 🎓
