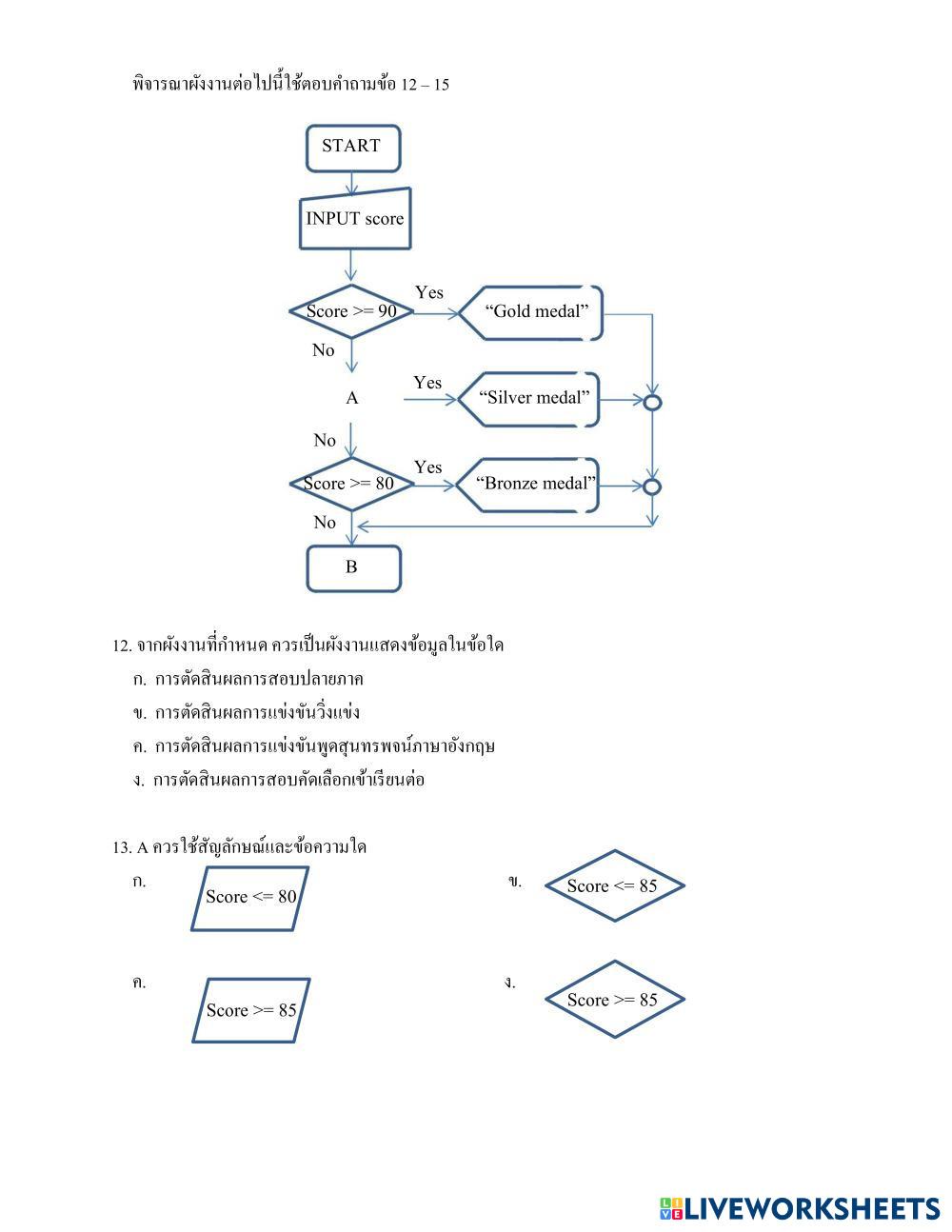
Created by molan52 Science Middle School 7th grade Space Science Thai Author's Instructions ข้อสอบกลางภาค ชุดที่ 1 My Google Classroom Courses × 0 classes selected (0 students total) Quick Access Select all classes (0 classes) All Classes Loading courses... Cancel Share Share to selected Course __COURSE_NAME__ __STUDENT_NAME__ (__STUDENT_EMAIL__) ข้อสอบกลางภาคม.1 ชุดที่ 1 Download Worksheet Validation Check my answers Emails my answers to my teacher Full name Group/level School subject Teacher's email or key code Close Submit Validating worksheet... (12) Your answers have been sent to your teacher. Good luck! OK We encountered an error submitting your answers. Please try again. OK Advertisement | Go Ad Free Created by molan52 Science Middle School 7th grade Space Science Thai Author's Instructions ข้อสอบกลางภาค ชุดที่ 1 Explore Worksheets الفقه Science 7th grade الفقه Space Science - Science هارلابهعخ لااالافعافب Science 7th grade لااالافعافب Space Science - Science اتلتغل 17 Elements of Excercises of Liveworksheets Science 7th grade 17 Elements of Excercises of Liveworksheets Space Science - Science do 17 Elements of Excercises of Liveworksheets تورقة عمل تكيفات المخلوقات الحية Science 7th grade تورقة عمل تكيفات المخلوقات الحية Space Science - Science راجعي اجابتك قبل الارسال