-
Science
-
High School
-
11th grade
-
Physics
-
Thai
Author's Instructions
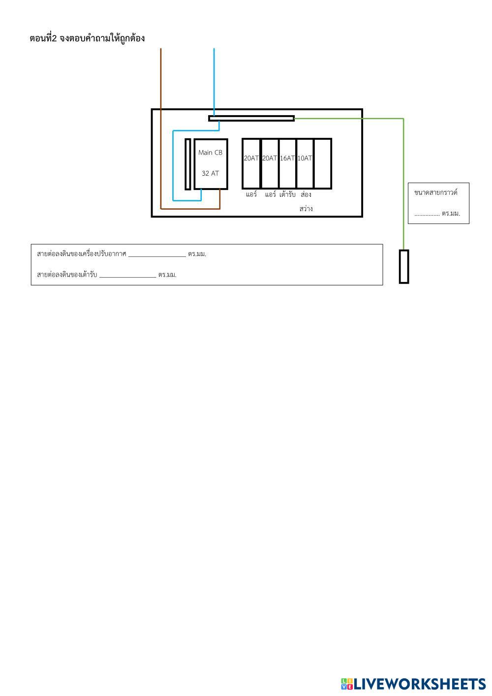
แบบฝึกหัดที่4 เรื่องการต่อลงดิน
-
Science
-
High School
-
11th grade
-
Physics
-
Thai
Author's Instructions
แบบฝึกหัดที่4 เรื่องการต่อลงดิน
Explore Worksheets
Pembuktian Azas Kontinuitas: Pipa Dua Ukuran
- Science
- 11th grade
E - LKPD Energi dan Usaha (Bagian_2)
- Science
- 11th grade
កិច្ចការផ្ទះ
- Science
- 11th grade
LKPD 1.1
- Science
- 11th grade
📚 New Feature: Share worksheets & get automatic grading via Google Classroom 🎓
