Created by

kruple55555
-
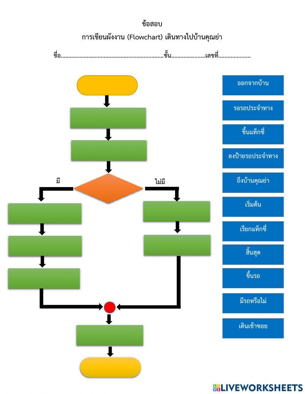
การเขียนผังงาน
-
วิทยาการคำนวณ
-
Age 13+
-
level: มัธยม
-
Thai
Author's Instructions
เดินทางไปบ้านย่า
Created by

kruple55555
-
การเขียนผังงาน
-
วิทยาการคำนวณ
-
Age 13+
-
level: มัธยม
-
Thai
Author's Instructions
เดินทางไปบ้านย่า
📚 New Feature: Share worksheets & get automatic grading via Google Classroom 🎓