-
computer
-
Floechart
-
Age 10-12
-
level: grade 4
-
Thai
Author's Instructions
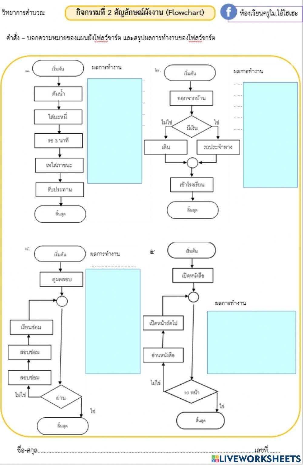
การอ่าน โฟลว์ชาร์ต
-
computer
-
Floechart
-
Age 10-12
-
level: grade 4
-
Thai
Author's Instructions
การอ่าน โฟลว์ชาร์ต
📚 New Feature: Share worksheets & get automatic grading via Google Classroom 🎓
