-
Matematica
-
Problemi
-
Age 6-7
-
level: Classe prima
-
Italian
Author's Instructions
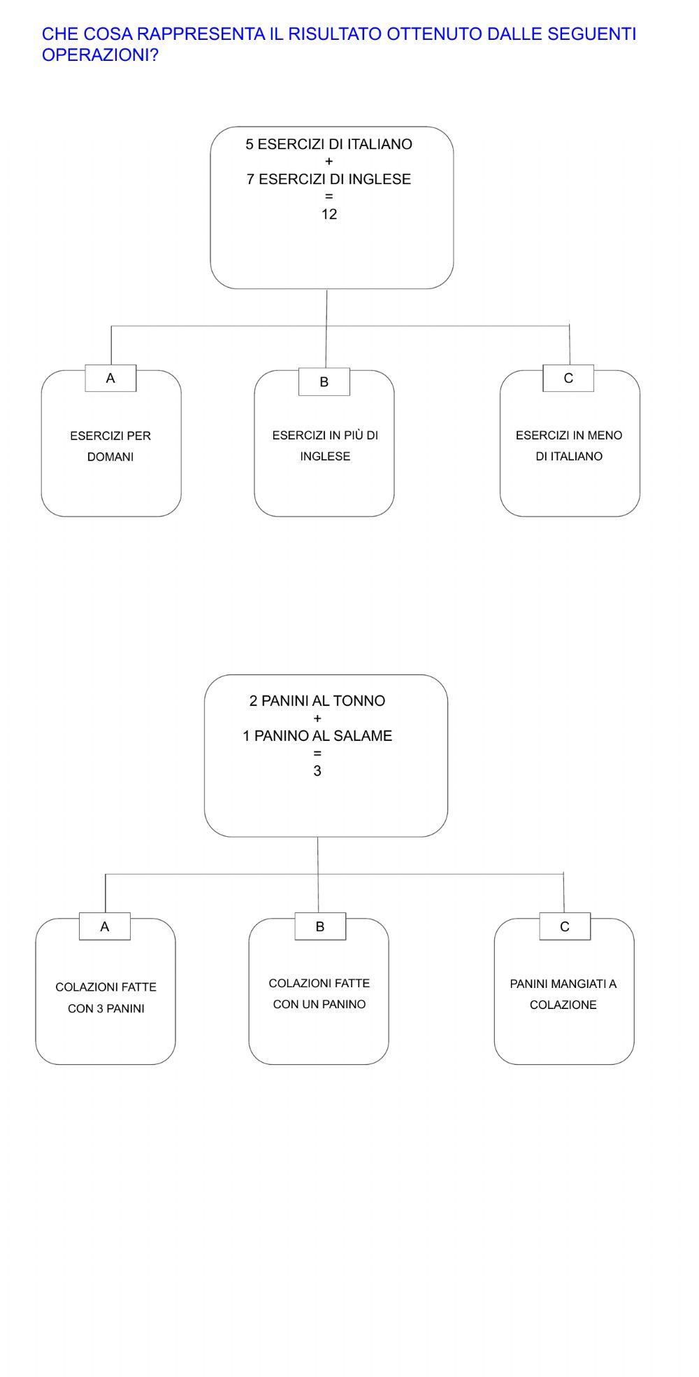
Che cosa rappresenta il risultato ottenuto dalle seguenti operazioni?
-
Matematica
-
Problemi
-
Age 6-7
-
level: Classe prima
-
Italian
Author's Instructions
Che cosa rappresenta il risultato ottenuto dalle seguenti operazioni?
📚 New Feature: Share worksheets & get automatic grading via Google Classroom 🎓