-
SMP
-
Organ Reproduksi Manusia
-
Age 13-15
-
level: Kelas 9
-
Indonesian
Author's Instructions
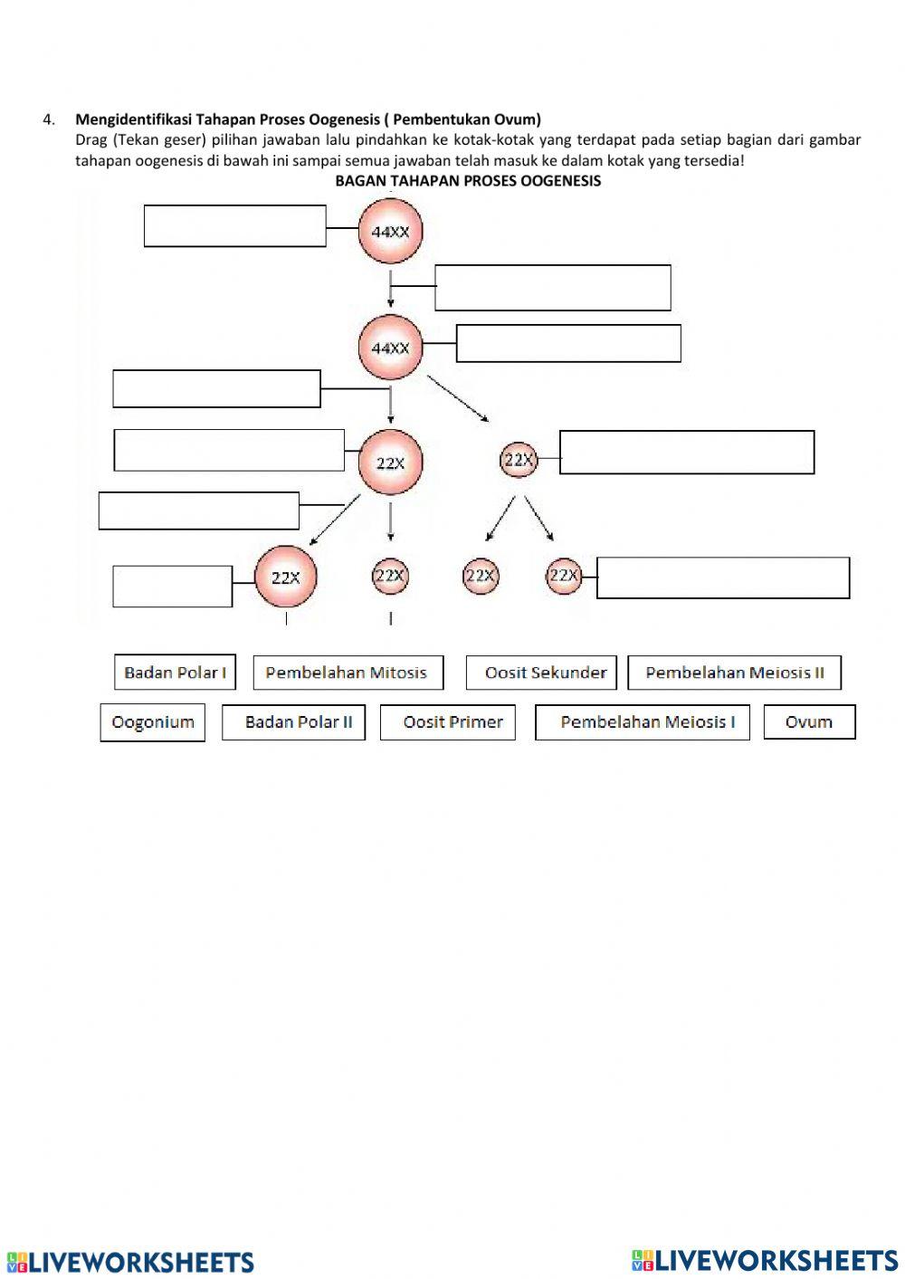
Organ Reproduksi Manusia merupakan bagian dari sistem reproduksi manusia serta pembahasan pembelahan sel sperma dan sel telur
-
SMP
-
Organ Reproduksi Manusia
-
Age 13-15
-
level: Kelas 9
-
Indonesian
Author's Instructions
Organ Reproduksi Manusia merupakan bagian dari sistem reproduksi manusia serta pembahasan pembelahan sel sperma dan sel telur
📚 New Feature: Share worksheets & get automatic grading via Google Classroom 🎓
