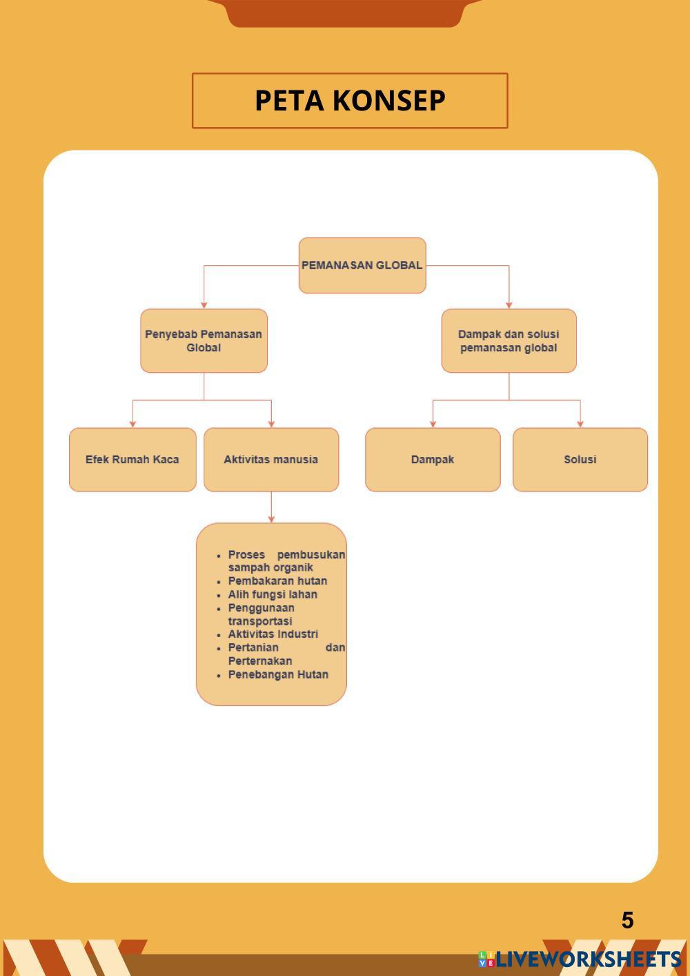
Author's Instructions
Kerjakan E-LKPD dengan teliti!
Author's Instructions
Kerjakan E-LKPD dengan teliti!
Explore Worksheets
สำรวจสมบัติของคลื่นและสปกตรัม
- Science
- 10th grade
Definisi Kimia 1
- Science
- 10th grade
LKPD I (Persamaan Reaksi)
- Science
- 10th grade
