-
Science
-
High School
-
10th grade
-
Biology
-
Indonesian
Author's Instructions
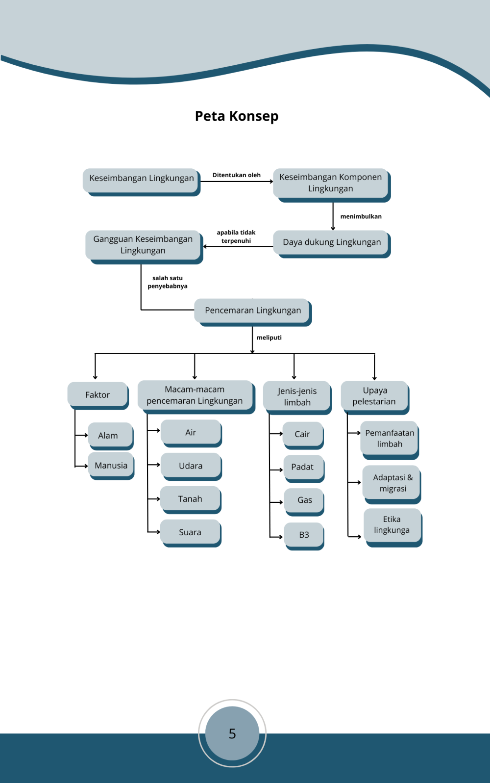
E-LKPD ini mencakup materi tentang Perubahan Lingkungan tppik Pencemaran Lingkungan dengan terintegrasi STEM
-
Science
-
High School
-
10th grade
-
Biology
-
Indonesian
Author's Instructions
E-LKPD ini mencakup materi tentang Perubahan Lingkungan tppik Pencemaran Lingkungan dengan terintegrasi STEM
Explore Worksheets
Prokaryotic and eukaryotic cells
- Science
- 10th grade
Komponen Ekosistem dan Interaksinya
- Science
- 10th grade
Komponen Ekosistem dan Interaksinya
- Science
- 10th grade
LEMBAR KERJA PESERTA DIDIK
- Science
- 10th grade
📚 New Feature: Share worksheets & get automatic grading via Google Classroom 🎓
