Created by

KOIRIYAH
- EKONOMI
- Penggolongan akun
- Age 16-17
-
level: XII
- Indonesian
Author's Instructions
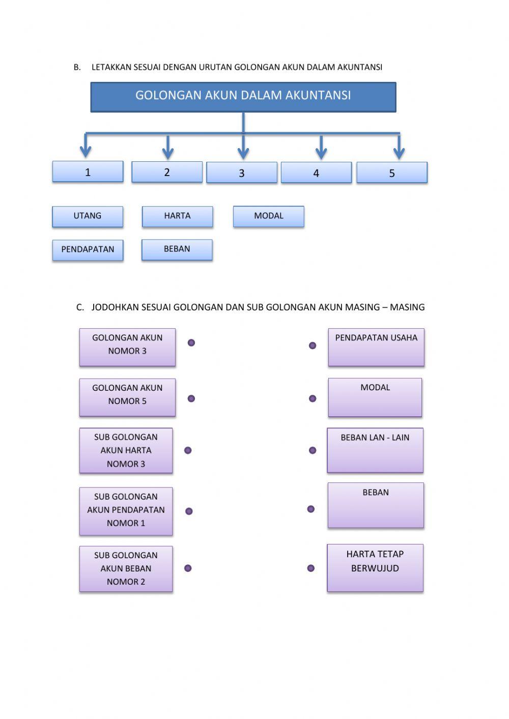
PENGGOLONGAN AKUN DALAM AKUNTANSI
Created by

KOIRIYAH
Author's Instructions
PENGGOLONGAN AKUN DALAM AKUNTANSI
Created by

level: XII
PENGGOLONGAN AKUN DALAM AKUNTANSI
Created by

PENGGOLONGAN AKUN DALAM AKUNTANSI