Created by
Tereprofe18
- Técnicas Administrativas Básicas (TAB)
- Gestión de la correspondencia y paquetería en la empresa
- Age 15-18
-
level: 1º GRADO BÁSICO SERVICIOS ADMINISTRATIVOS
- Spanish
Author's Instructions
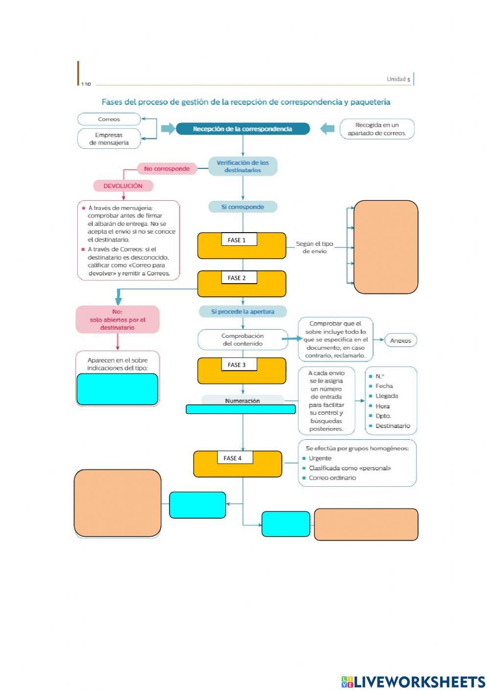
Esquema para cumplimentar las casillas vacías con el contenido adecuado
Created by
Tereprofe18
- Técnicas Administrativas Básicas (TAB)
- Gestión de la correspondencia y paquetería en la empresa
- Age 15-18
- level: 1º GRADO BÁSICO SERVICIOS ADMINISTRATIVOS
- Spanish
Author's Instructions
Esquema para cumplimentar las casillas vacías con el contenido adecuado