Created by

elsy_cartagena
- Matemáticas
- Funciones
- Age 14-18
-
level: Secundaria
- Spanish
Author's Instructions
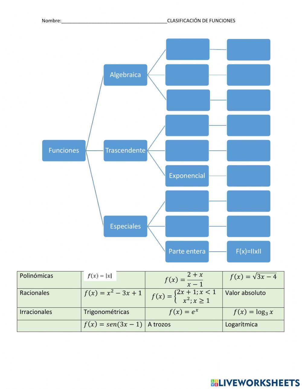
Clasificación de funciones
Created by

elsy_cartagena
Author's Instructions
Clasificación de funciones
Created by

level: Secundaria
Clasificación de funciones
Created by

Clasificación de funciones