Created by

luchito
- Lengua Castellana
- Elementos de la comunicación
- Age 10-12
-
level: 1ro sec.
- Spanish
Author's Instructions
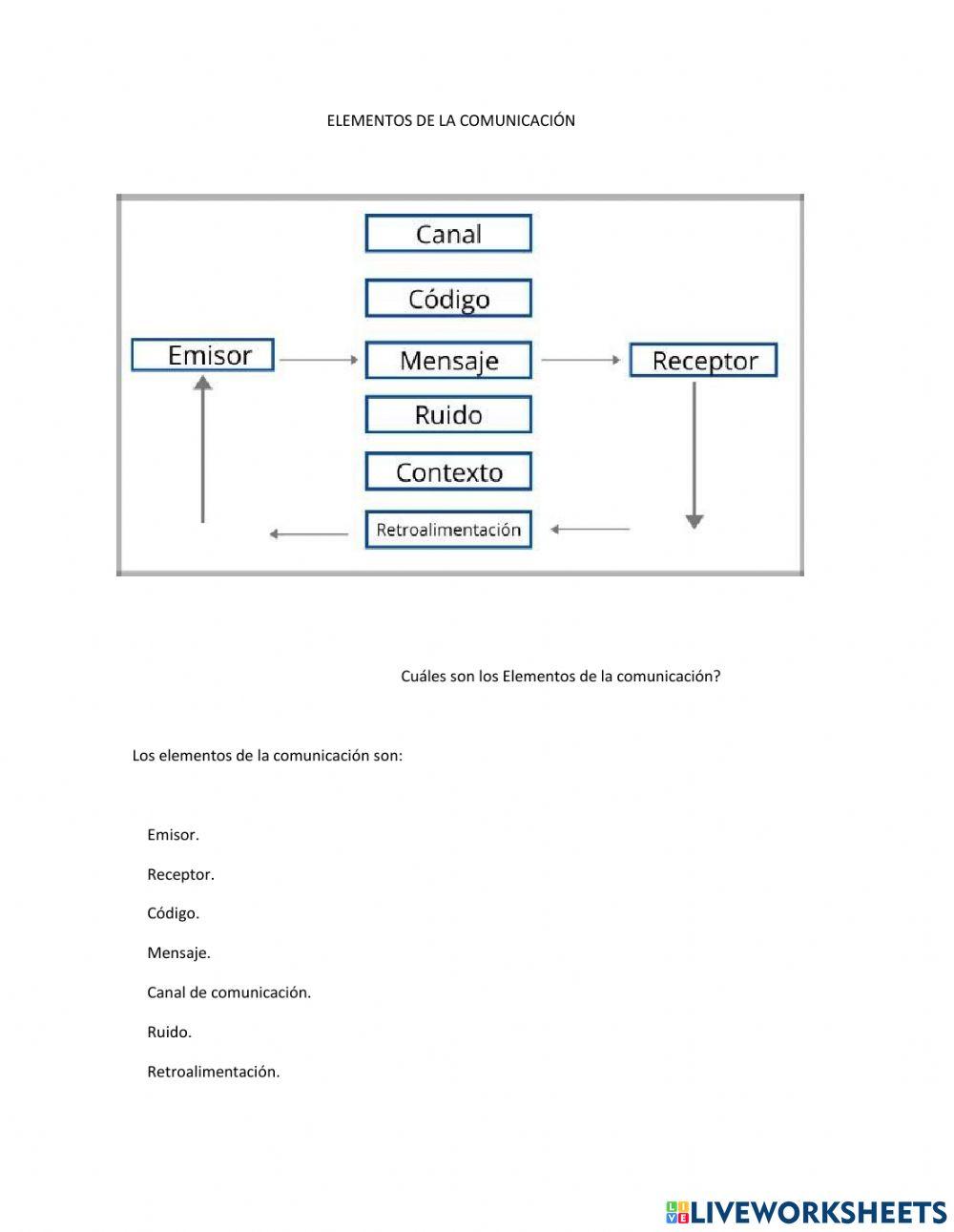
completa las funciones de los elementos de la comunicación
Created by

luchito
Author's Instructions
completa las funciones de los elementos de la comunicación