Created by

RONARE
-
Ciencias Sociales
-
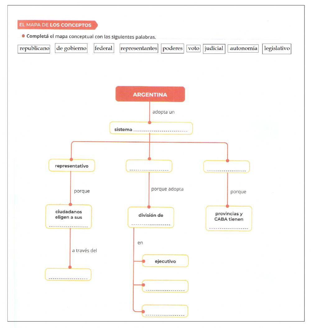
Organización política de Argentina
-
Age 9-13
-
level: Cuarto de Primaria
-
Spanish
Author's Instructions
Poder reconocer el sistema de gobierno.
Created by

RONARE
-
Ciencias Sociales
-
Organización política de Argentina
-
Age 9-13
-
level: Cuarto de Primaria
-
Spanish
Author's Instructions
Poder reconocer el sistema de gobierno.
📚 New Feature: Share worksheets & get automatic grading via Google Classroom 🎓