-
Ciencias de la Naturaleza
-
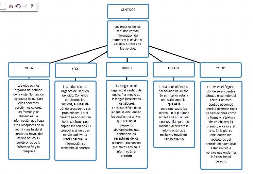
Los sentidos
-
Age 9-10
-
level: 4ºEP
-
Spanish
Author's Instructions
Escucha y aprende
-
Ciencias de la Naturaleza
-
Los sentidos
-
Age 9-10
-
level: 4ºEP
-
Spanish
Author's Instructions
Escucha y aprende
📚 New Feature: Share worksheets & get automatic grading via Google Classroom 🎓
