- Ciencias de la Naturaleza
- Filtración
- Age 13-15
-
level: CyT
- Spanish
Author's Instructions
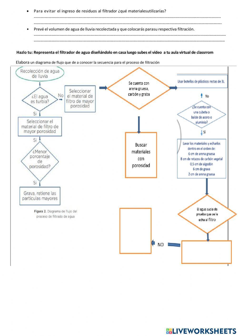
Elaboramos el diseño de filtrador casero, pondremos a prueba su funcionamiento para el filtrado del agua de lluvia u obtenida de otras.
Author's Instructions
Elaboramos el diseño de filtrador casero, pondremos a prueba su funcionamiento para el filtrado del agua de lluvia u obtenida de otras.
