Created by

cathyvarey
Author's Instructions
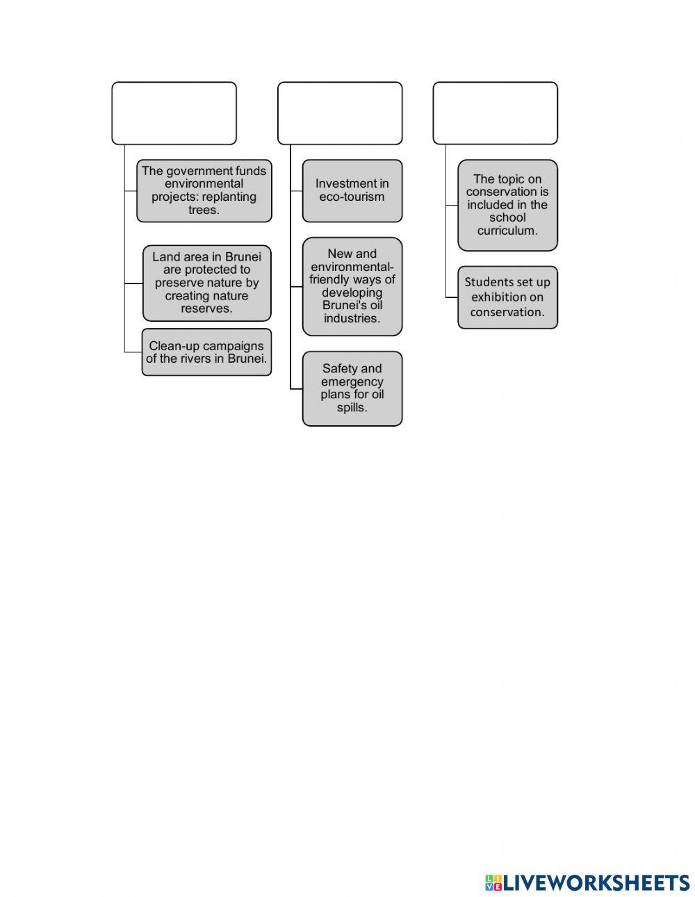
Our resources are limited. How do we conserve our natural resources?
Created by

cathyvarey
Author's Instructions
Our resources are limited. How do we conserve our natural resources?
Created by

Our resources are limited. How do we conserve our natural resources?
Created by

Our resources are limited. How do we conserve our natural resources?