Created by

Laura_IESPoblenou
-
Ciències socials
-
Política
-
Age 15-16
-
level: ESO
-
Catalan
Author's Instructions
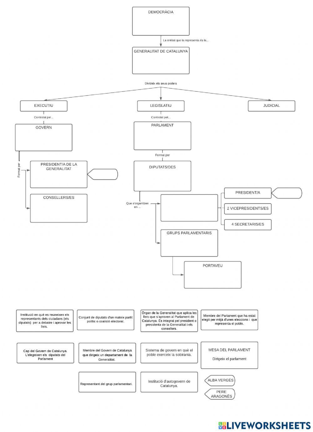
Representació i estructura dels òrgans de la Generalitat
Created by

Laura_IESPoblenou
-
Ciències socials
-
Política
-
Age 15-16
-
level: ESO
-
Catalan
Author's Instructions
Representació i estructura dels òrgans de la Generalitat
📚 New Feature: Share worksheets & get automatic grading via Google Classroom 🎓