-
Science
-
High School
-
9th grade
-
Chemistry
-
Arabic
Author's Instructions
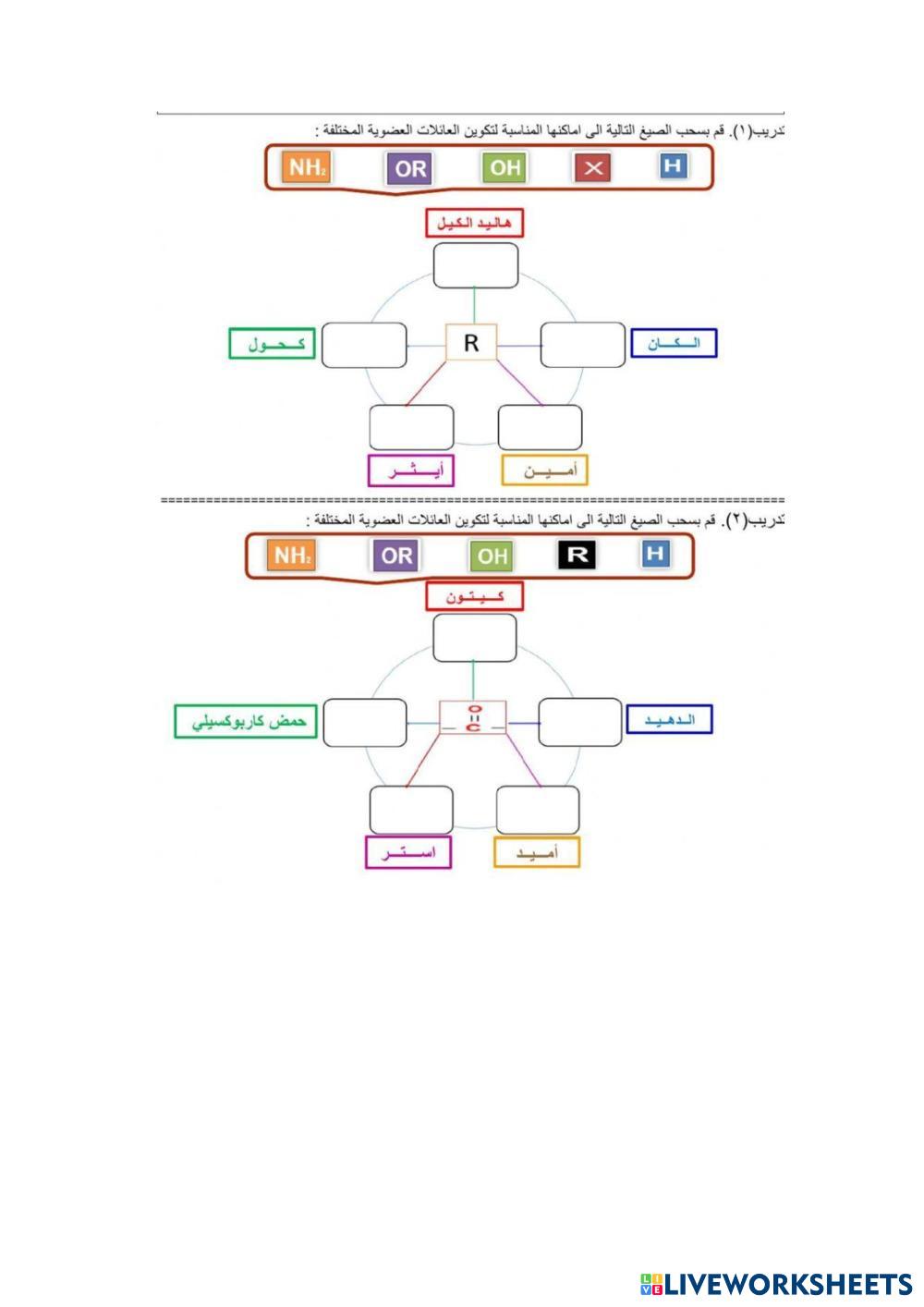
اسحب الشكل الى المربعات
-
Science
-
High School
-
9th grade
-
Chemistry
-
Arabic
Author's Instructions
اسحب الشكل الى المربعات
Explore Worksheets
Ненасичені вуглеводні
- Science
- 9th grade
LKP LAJU REAKSI
- Science
- 9th grade
Tabla periódica de los elementos
- Science
- 9th grade
Asam Basa
- Science
- 9th grade
📚 New Feature: Share worksheets & get automatic grading via Google Classroom 🎓
