📚 New Feature: Share worksheets & get automatic grading via Google Classroom 🎓 Learn how
Most Popular
Newest
Oldest
A-Z
Z-A
Calculus and Advanced Math Concepts - Math
PELAJARI DAN SELESAIKAN LATIHANNYA BOLEH DENGAN BERKELOMPOK
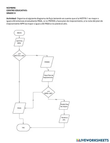
RESUELVE
Lee con atención cada actividad y completa cada actividad.
Seleccionar la respuesta correcta
Latihan Soal Matematika Cerdas Cermat Kelas SMP
Kerjakan LKPD Mengenai Bunga Majemuk Berikut ini
SEÑALA LA FRACCIÓN CORRECTA
RESPON
Contesta lo siguiente
Dopíš k predponám správne hodnoty.
Kerjakan soal (LKPD) dengan baik dan dapat di kerjakan sebagai latihan mandiri
kl
Kerjakan soal berikut dengan baik dan benar
หาความยาวรอบรูป
Selesaikan LKPD sesuai langkah-langkah yang ada pada LKPD tersebut.
student
حول الخوارزمية الى مخطط انسيابي وذلك بسحب خطوات الخوارزمية و الصاقها بالمكان المناسب في المخطط الانسيابي
Resuelva y seleccione la respuesta correcta
PSAJ MATEMATIKA SMP KELAS 9 2024/2025
mengerjakan soal berikut ini
นักเรียนชั้น ม.6
Bunga Majemuk (Modal Awal dan Modal Akhir)
Isi lembar kerja dengan tepat