¿Quieres miles de fichas gratuitas (y cero distracciones)? Here’s how
ICT
Más popular
Newest
Oldest
A-Z
Z-A
Obsah počítače a základní deska
přídavné karty a technologie plug and play
Procesor - funkce, taktovací frekvence
modely RGB a CMYK - informace v tabulce
přiřazování názvu a významu kláves
Procvičování teoretických základů informatiky.
Napiš názvy pohádek.
pevný disk - kapacita, popis, princip, SSD disk
operační - RAM paměť
opakování - základní pojmy a dvojková soustava
Zjišťování, co se opakuje a kolikrát.
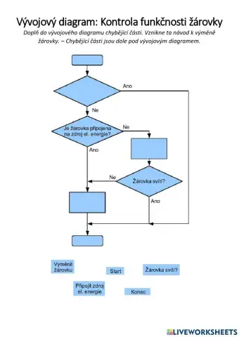
vývojový diagram pro výměnu žárovky
Ukol do ict
základní pojmy z počítačové grafiky
Pracovní list na procvičování
healthy lifestyle
rozlišení koncovek souborů na základě vlastností souboru
popis digitálního fotoaparátu - širokoúhlý, klasický, teleobjektiv, optický a digitální zoom
clona, hloubka ostrosti, čas, čas a ostrost
rozdělení koncovek souborů podle vektorové a rastrové grafiky